麗繡坊近整理了一些實用小知識,現在統一和大家分享一下。今天分享的是繡花機(電腦版)如何進行修理。
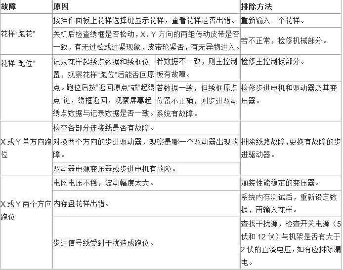
繡花機跑位的原因及排除方法

凸輪同步的打表方法
繡花機維修時不可避免地會遇到凸輪同步打表,如何正確打表及確定勾線時間度數是很關鍵的。百分表是一種精度較高的量具,它只能測出相對數值,不能測出絕對值,主要用于檢測工件的形狀和位置誤差(如圓度、平面度、垂直度、跳動等),其測量準確度為0.01毫米。簡單、準確、快捷的凸輪同步打表方法:首先把機器指針對準刻度盤172o~173o之間(這一步較關鍵),然后在主軸上裹上幾層布,主要是防止用大力鉗時造成主軸表面夾出劃痕。對準度數用大力鉗夾住主軸使主軸不能轉動,固定鉗子位置,再用百分表去打每個機頭的下死點。具體方法:用百分表測量桿頂住驅動塊下段的塑料體,用手正反方向轉動偏心凸輪,反復幾次看到百分表指針指向滑塊的下死點時,緊固偏心凸輪緊固套螺釘,依其方法可調整其他機頭。然后再調整編碼器100o位置,這樣勾線時間度數為196o~198o之間。如果是絎繡機在刺繡厚料時,可把針桿下降到200o,這樣大部分機頭勾線時不會出現跳針現象。
剪線部位的維修
繡花機剪線動作角度在285o~286o之間,有些可以設置剪線動作角度和剪線長度勾線比例。現介紹一種簡單調整剪線凸輪方法,是筆者在維修剪線部位時常用的方法。具體調整方法(圖1):機器停在100o,用手往上頂住剪線電磁鐵,剛好剪線擺桿銷進入剪線凸輪槽曲線弧度低的位置,這是剪線凸輪安裝的佳位置,緊固剪線凸輪螺釘,剪線凸輪位置正反轉少許移動可以控制剪線頭長短。注意剪線擺桿銷進入剪線凸輪槽內時,銷在槽里一定要左右留有間隙,以防止剪線時銷在槽里卡死。繡花機電磁鐵剪線機構原理和電腦平縫機剪線機構原理相同,如果發現部分機頭剪線不良,可檢查動刀位置是否過大,動、定刀口是否磨損。值得注意的是剪線凸輪位置一般情況下不要變動,只有在大部分機頭剪線不良和大修時才能變動。

















